二年十班的快樂小窩
:::
主選單
本站消息
電子相簿
維修通報
預約模組(含平板)
榮譽榜
午餐資訊
首頁
功能選單
關於我們
留言簿
聯絡簿
常用網站
最新消息
功課表
檔案下載
行事曆
活動剪影
登入
登入
帳號
密碼
登入
:::
腸病毒宣導
最新消息
112 學年度 111 學年度 二年十班
劉宜敏 於 2023-02-16 14:45:46 發布,已有 155 人次閱讀過
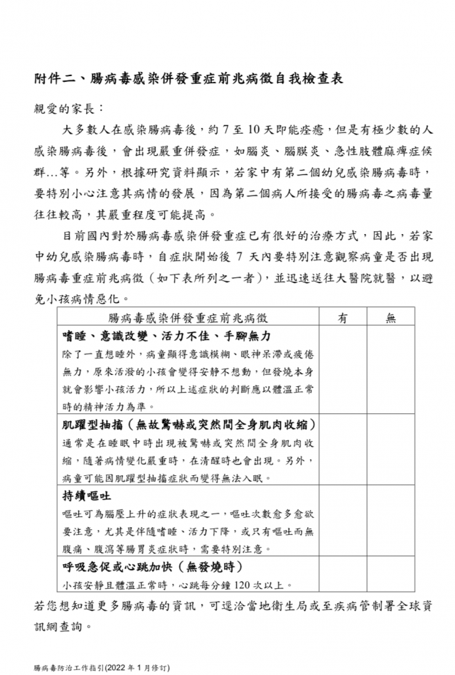
家長您好!近期腸病毒流行風險持續上升,請多加注意孩子的狀況。
1) 宣導單張-戰勝腸病毒.pdf
2) 腸病毒自我檢查表.png
111學年度下學期學雜費明細
第六屆小青阿埔盃硬筆書法比賽成績
友善列印