青埔國小
:::
主選單
本站消息
維修通報
預約模組(含平板)
榮譽榜
午餐資訊
學校簡介
學校概況
學校沿革
作息時間
課程計畫
交通資訊
學校行政
校長
教務處
學務處
總務處
輔導室
青埔雲端
一年級班級網頁
一年一班
一年二班
一年三班
一年四班
一年五班
一年六班
一年七班
一年八班
一年九班
一年十班
二年級班級網頁
二年一班
二年二班
二年三班
二年四班
二年五班
二年六班
二年七班
二年九班
三年級班級網頁
三年一班
三年二班
三年三班
三年四班
三年五班
三年六班
三年七班
三年八班
三年九班
三年十班
三年十一班
四年級班級網頁
四年一班
四年二班
四年三班
四年四班
四年五班
四年六班
四年七班
四年八班
四年九班
四年十班
五年級班級網頁
五年一班
五年二班
五年三班
五年四班
五年五班
五年六班
五年七班
五年八班
五年九班
六年級班級網頁
六年一班
六年二班
六年三班
六年四班
六年五班
六年六班
六年七班
六年八班
六年九班
家長專區
青埔國小家長會
校園食材登錄平台
運動服購買地點
學生服裝儀容規定
114學年度教科書版本
教科圖書及簿本採購資訊
學雜費入口網
親職教育
家庭教育資源網
如何幫助兒童情緒管理
幼兒營養與照護-如何提升免疫力
家長公務檔案下載
教務處
學務處
總務處
輔導室
宣導事項
青少年好漾館
慎用網路社群
時時刻刻預防腸病毒
注意紅火蟻
紅火蟻防治宣導單
登革熱衛教1
登革熱衛教2
登革熱衛教3
行動通信與生活科技
資訊安全:低年級
資訊安全:中年級
資訊安全:高年級
性別暴力防治多國語言
課程與教學
主題教學
學習扶助教學資源平台
中小學網路素養與認知
圖書館
圖書館
愛的書庫
臺灣雲端書庫@桃園
教育生活家
數位讀寫網
«悅讀HOPE»好書是光 帶我們去遠方
MyET入口連結
多元性別友善教學資源手冊–國中小版-3
學習平台
MyET AI口說學習平台
教育雲
教育部因材網
均一教育平台
coolenglish英語線上學習平台
LearnMode 學習吧
PaGamO 遊戲學習
明日星球
常用國字標準字體筆順學習網
性平小學堂
臺北酷課雲
資安宣導
全民資安素養
iWIN網路內容防護機構(網路安全宣導)
中小學網路素養與認知
公務專區
差勤管理系統
線上報修
青埔雲端
單一認證平台(雲端學務)
桃園市研習系統
無線網路測速
無線網路設定說明
國民小學學習扶助方案科技化評量
評鑑專區
家庭教育資源網
永續發展與環境教育評鑑網
健康促進學校輔導訪視平台
【交通安全教育網】
主選單
站長工具箱
Tad Tools 工具包
行事曆
多人網頁系統
評鑑檔案管理
站長工具箱(急救版)
用戶管理
本站消息
作業上傳展示
會議系統
電子相簿
維修通報
預約模組(含平板)
榮譽榜
午餐資訊
登入
登入
帳號
密碼
登入
:::
本站消息
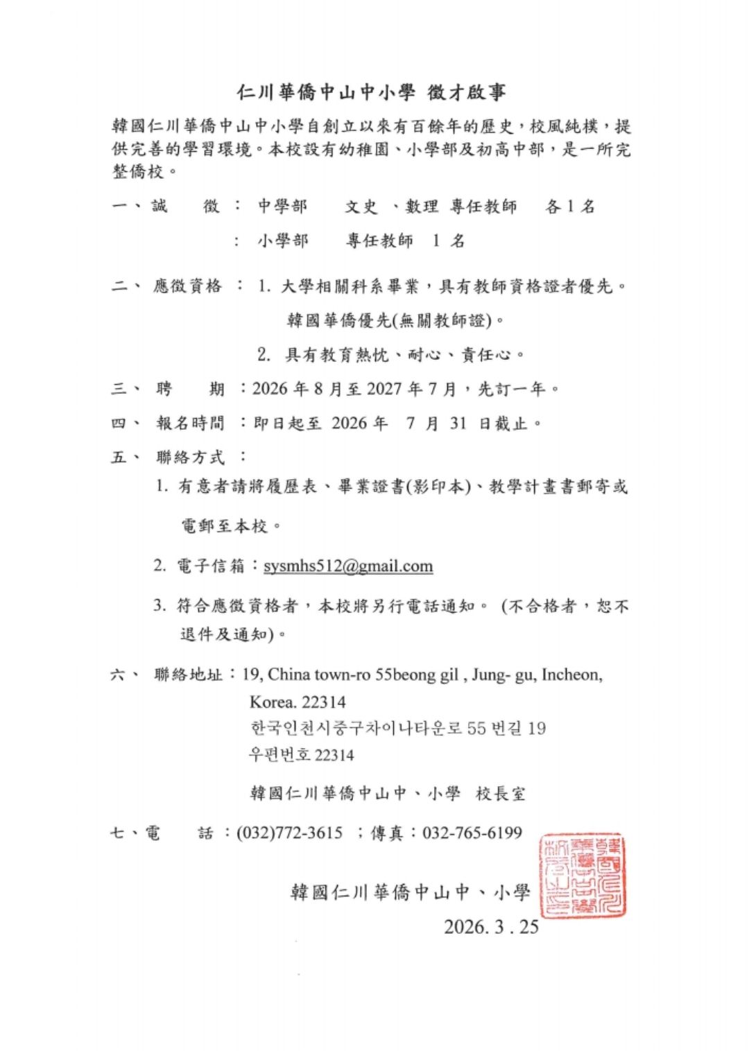
轉知韓國仁川華僑中山中小學徵聘中學部及小學部專任教師一案,請協助公告相關資訊,請查照。
轉知
人事室
-
人事室
| 2026-04-13 | 點閱數: 23
一、
依據僑務委員會115年4月9日僑教學字第1150076196A號函辦理。
二、
旨揭僑校擬徵聘中學部及小學部專任教師各乙名,其條件及待遇等資料詳徵才資訊(如附件);有意應徵者請將初審資料備齊後,逕電郵、電洽或郵寄至該校辦理。
1) 0413.jpg